新增16个省市!跨国公司本外币一体化资金池业务试点 外债审批不用等、人民币收支更自由!

刚刚!为提升金融稳外贸稳外资服务质效,中国人民银行、国家外汇管理局决定,在天津、河北、内蒙古、黑龙江、安徽、福建、山东、湖北、湖南、广西、重庆、四川、贵州、云南、新疆、厦门等16省市进一步扩大跨国公司本外币一体化资金池业务试点,便利跨国公司企业跨境资金统筹使用。
内容主要包括:
一是允许跨国公司根据宏观审慎原则自行决定外债和境外放款的集中比例;
二是允许跨国公司通过国内资金主账户办理境外成员企业本外币集中收付业务;
三是进一步便利跨国公司以人民币开展跨境收支业务;
四是不涉及外债和境外放款额度的资本项目变更等业务可以由银行直接办理。
跨国公司本外币一体化资金池主要面向特大型跨国公司集团。
以下来源于公众号:成方链
01
跨境资金池含义
跨境资金池是指跨国公司突破现有的外汇账户体系,集中运营管理境内外本外币资金,在同一账户内集中办理相关业务,“相关业务”包罗资本项目和经常项目。
这里需要领会三个文件:
1、《跨国公司跨境资金集中运营管理规定》(汇发〔2019〕7号)2、《关于进一步便利跨国企业集团开展跨境双向人民币资金池业务的通知》(银发〔2015〕279号)
]article_adlist-->3、中国人民银行货政二司关于完善跨境双向人民币资金池业务管理的通知(银货政二〔2018〕4号)
基于以上三个文件,一个是外汇局版资金池,另两个是人民银行资金池,使用逻辑基本一样,只是在向监管报批流程、准入门槛和额度计算等方面有区别,以下我们统称“跨国公司资金池”。
跨国企业集团根据自身经营和管理需要,以资本联结为纽带,在境内、外成员企业之间基于跨境借贷开展的外币/人民币跨境资金余缺调剂和归集业务。外债和境外放款备案时一次性登记,之后只需国际收支申报,无需再逐笔至外管登记。
02
跨境资金池业务模式介绍

《跨国公司跨境资金集中运营管理规定》相关注意事项:
跨国公司以主办企业国内资金主账户为主办理跨境资金集中运营;
可以选择一家境外成员企业开立NRA账户管理境外成员企业资金。国内资金主账户币种不设限制,多币种(含人民币)账户,开户数量不限。
成员企业不得自行举借外债。成员企业已经举借外债的,在外债全部偿清之前,不得作为成员企业参与外债额度集中。
主办企业可集中借入外债,也可以代理成员企业借入外债。
主办企业集中办理一次性外债登记。主办企业融入和偿还外债资金时,无需再逐笔办理外债签约登记。(境外放款同理)
虽然已有明确文件规范跨境资金池的使用,但在实际运用中,许多跨国公司对其资金运营管理仍有疑问,今天我们搜集了有关《跨国公司跨境资金集中运营管理规定》的相关政策解答,共各跨国公司参考!
03
跨境资金池使用常见问题
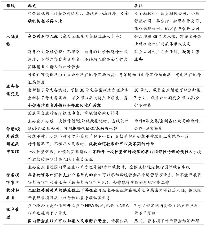
疑问1:融资担保公司、小额贷款公司等机构可否开展跨国公司跨境资金集中运营业务
答:融资担保公司、小额贷款公司、典当行、融资租赁公司、商业保理公司、地方资产管理公司等机构,参照金融机构管理,原则上不得作为主办企业或成员企业开展跨国公司跨境资金集中运营业务。
疑问2:分公司能否作为成员企业参与跨境资金集中运营业务?
答:根据《国家外汇管理局关于印发<跨国公司跨境资金集中运营管理规定>的通知》(汇发〔2019〕7号,以下简称7号文),成员企业原则上应具有独立法人资格。对于已按《跨国公司外汇资金集中运营管理规定》(汇发〔2015〕36号,以下简称36号文)参加跨境资金集中运营业务、且后续仍有业务需求等情况的分公司,可由主办企业所在地外汇分局按照规定程序集体审议决定。
疑问3:根据7号文要求,主办企业为财务公司的,应将跨境资金集中运营业务和其他业务(包括自身资产负债业务)分账管理。具体操作中如何区分?
答:在跨国公司跨境资金集中运营业务框架下,财务公司需将其作为主办企业的跨境资金集中运营业务和其他业务分账管理,如财务公司不得集中自身的外债和境外放款额度、不得归集自身资本金等;除按规定对成员企业资金进行集中运营外,财务公司作为实际债务人借入的外债资金不得纳入跨境资金集中运营业务范围。
疑问4: 7号文第八条“分局应在收到完整的跨国公司跨境资金集中运营业务备案申请材料之日起二十个工作日内完成备案手续,并通过主办企业所在地外汇局出具备案通知书”,二十个工作日是从什么时间开始计算?是由分局还是主办企业所在地外汇局出具备案通知书?
答:根据《行政许可法》,除可以当场作出行政许可决定外,行政机关应当自受理行政许可申请之日起二十日内作出行政许可决定。二十日内不能作出决定的,经本行政机关负责人批准,可以延长十日,并应当将延长期限的理由告知申请人。关于“受理行政许可申请之日”,根据《行政许可法》,申请材料不齐全或者不符合法定形式的,应当当场或者在五日内一次告知申请人需要补正的全部内容,逾期不告知的,自收到申请材料之日起即为受理。行政许可受理单由主办企业所在地外汇局出具,备案通知书由所属外汇分局出具,并交由主办企业所在地外汇局转发给主办企业。
疑问5:已按36号文备案、实际开展了跨国公司外汇资金集中运营业务并选择继续按照7号文开展跨境资金集中运营业务的跨国公司,应如何调整外债或境外放款额度?
答:(1)在重新按照7号文进行备案之前,已按36号文备案的跨国公司可在原备案额度内办理跨国公司项下业务。
(2)按36号文备案部分集中外债额度或境外放款额度的主办企业和成员企业,应在重新按照7号文备案时明确不集中或者全部集中相关额度。若选择全部集中相关额度,其以自身名义借用的外债应全部偿清和(或)发放的境外放款应全部收回,否则不得参与外债或境外放款额度集中。
若选择集中外债额度,应根据7号文第十五条规定,按宏观审慎原则确定外债额度。
疑问6:计算外债集中额度和(或)境外放款集中额度时,如果某成员企业所有者权益为负,是按照“零”计算还是按照负值计算?
答:在参与外债额度和(或)境外放款额度集中的成员企业中,如果某成员企业所有者权益为负数,其贡献额度按照“零”计算。
疑问7:外汇局为跨国公司主办企业办理一次性外债和(或)境外放款登记,主办企业是否还需要提供外债合同和(或)境外放款合同?如果需要提供,签约币种、债权人和签约期限等要素如何确定?不同合作银行如何进行额度控制?
答:外汇局为跨国公司主办企业办理一次性外债和(或)境外放款登记时,主办企业需提供外债合同和(或)境外放款合同。为便于操作,主办企业可与其频繁发生交易往来的境外机构签订框架性协议或意向书,明确币种、金额、期限和利率等主要条款,币种可选择发生交易常用的币种或交易金额占比较高的币种,金额按照集中的额度填写,签约期限按照双方约定期限填写。银行可在国家外汇管理局资本项目信息系统中通过查询跨国公司主办企业控制信息表查看尚可流入和(或)尚可流出额度。
疑问8:主办企业借入的外债,是否可错币种签约、提款和偿还?
答:主办企业借入外债,其提款币种、还款币种可以和签约币种不一致,但提款币种和还款币种原则上应保持一致(如有特殊情况,外币之间可以不一致,如提款币种为美元,还款币种可以是除了人民币之外的其他币种)。
疑问9:外汇局为跨国公司主办企业办理一次性外债和境外放款登记后,对于实际的外债债权人和境外放款债务人是否有限制?
答:跨国公司跨境资金集中运营业务项下的外债和境外放款业务均应符合相应的管理规定,外债的实际债权人不限于一次性登记时提供的签订框架性协议的债权人;境外放款的实际债务人限于成员企业。
疑问10:主办企业通过国内资金主账户办理外债和境外放款业务时,是否需要办理国际收支申报?是否需要填写业务编号?如果需要,应填写什么编号?
答:主办企业通过国内资金主账户办理外债和境外放款业务时,应按现行外汇管理规定办理国际收支申报,准确填写与交易性质对应的外债登记业务编号或境外放款登记业务编号、收/付款人信息和交易金额等信息,合作银行应按“展业三原则”履行尽职审查义务。
疑问11: 非货物贸易外汇收支企业名录内的企业可否参加跨境资金集中运营管理业务?可否开展经常项目集中收付和轧差净额结算业务?
答:可以,但非货物贸易外汇收支名录内的企业仅能开展服务贸易项下的相关业务,不能开展货物贸易项下的相关业务,合作银行应按要求做好尽职审查工作。
疑问12:参加经常项目集中收付和轧差净额结算业务的成员企业可否包括没有股权关联关系的供应链上下游企业?
答:参加经常项目集中收付和轧差净额结算业务的企业原则上应是跨国公司内部相关直接或间接持股的、具有独立法人资格的企业。与跨国公司无股权关联关系的供应链上下游企业申请参加跨国公司跨境资金集中运营业务的,可由主办企业所在地外汇分局按照规定程序集体审议决定,但仅限于开展经常项目集中收付和轧差净额结算业务。
疑问13:是否允许多个境外成员企业按照7号文第二十七条开立多个NRA账户?境外成员企业之前已开立的NRA账户可否适用于7号文?
答:7号文对境外成员企业开立NRA账户的个数并无限制,但应满足《国家外汇管理局关于境外机构境内外汇账户管理有关问题的通知》(汇发〔2009〕29号)等现行外汇管理规定的要求。境外成员企业之前开立的NRA账户也可适用于7号文。
疑问14:国内资金主账户是多币种(含人民币)账户,可否通过国内资金主账户归集境内成员企业人民币账户资金?
答:若跨国公司在跨境资金集中运营业务项下有归集人民币资金需求,国内资金主账户可归集境内成员企业人民币账户资金并将归集的人民币资金划转至境内成员企业人民币账户,银行应在国内资金主账户内将外币和人民币子账户分开管理,并按照展业原则做好真实性审核。但国内资金主账户的资本项下外币资金结汇所得人民币资金,应直接对外支付或划转至主办企业对应开立的资本项目-结汇待支付账户(以下简称结汇待支付账户),同时需遵守《国家外汇管理局关于改革和规范资本项目结汇管理政策的通知》(汇发〔2016〕16号,以下简称16号文)等现行外汇管理规定。
疑问15:外债账户可否与国内资金主账户进行资金划转?当成员企业为实际外债借款人并由主办企业代理其借入外债时,相关资金通过国内主账户流入后可划转至成员公司什么账户,成员公司如何使用?
答:根据7号文,集中外债额度的成员企业不得自行举借外债,国内资金主账户的收支范围也不含外债账户。
通过国内资金主账户借入的外债资金,可由主办企业通过国内资金主账户直接代成员企业对外支付,或结汇进入国内资金主账户对应的结汇待支付账户,再由主办企业代成员企业支付。
若必须由成员企业自行支付,可将主办企业国内资金主账户内的外汇资金划入成员企业基于委托贷款框架开立的国内外汇贷款账户(委托贷款账户),或结汇进入主办企业的结汇待支付账户,再划入成员企业的结汇待支付账户。
在偿还时,对于划往成员企业国内外汇贷款账户(委托贷款账户)的外债资金,成员企业可将自有外汇资金或人民币资金购汇划至该国内外汇贷款账户(委托贷款账户)后,再划至主办企业国内资金主账户用于偿还;对于划往成员企业结汇待支付账户的外债资金,成员企业应将人民币资金划至主办企业国内资金主账户的人民币子账户购汇偿还。
无论由主办企业代为支付或成员企业自行支付,均需遵守16号文等现行外汇管理规定。
疑问16:国内资金主账户融入的资金是否可以做套期保值?
答:经国内资金主账户借入的外债资金,跨国公司可根据实际需求作以锁定外债还本付息风险为目的的保值交易。跨国公司获得的保值交易外汇收入,可直接到银行办理结汇或者在国内资金主账户保留。
疑问17:国内资金主账户内的人民币资金支付使用时是否可享受资本项目收入支付便利化政策?
答:国内资金主账户的人民币子账户资金在支付使用时也可享受资本项目收入支付便利化政策,经办银行需按照展业原则进行审核。
疑问18:经备案的成员企业资本金账户内资金结汇可否享受资本项目收入结汇支付便利化政策?
答:根据7号文,原则上只有主办企业国内资金主账户内的资本项目收入及其结汇所得人民币资金可适用支付便利化政策。
疑问19: 对于总部在境外的跨国公司,7号文要求跨国公司提供的对主办企业《授权书》、《跨国公司外汇资金集中运营管理业务办理确认书》等是否可由跨国公司中国区总部签署?
答:
可以
疑问20:主办企业变更、成员企业新增或退出、外债和境外放款 额度变更、业务种类变更的,是否需按照《国家外汇管理局关于 印发<跨国公司跨境资金集中运营管理规定>的通知》(汇发„2019‟ 7 号,以下简称 7 号文)第七条规定参照新备案业务要求提交材 料?新增合作银行的,是否需提交加盖银行业务公章的原账户余 额对账单?
答:为落实国务院“放管服”相关要求,切实减轻企业负担, 减少重复提交材料,涉及主办企业变更、成员企业新增或退出、 外债和境外放款额度变更、业务种类变更的,外汇局资本项目信 息系统中已有相关记录或国家外汇管理局分支局已留存的材料 可不重复提供。新增合作银行的,无需提交已有合作银行加盖业 务公章的原账户余额对账单。此外,根据《国家外汇管理局关于取消有关外汇管理证明事 项的通知》(汇发„2019‟38 号)规定,外汇局在为企业办理跨 国公司跨境资金集中运营业务备案时,不再要求企业提交货物贸 易分类结果证明材料、原备案通知书复印件,外汇局自行核查上 述事项的真实性、合规性。
疑问21:外汇局为跨国公司办理一次性外债登记,主办企业能否免于提供外债合同?
答:考虑到企业实际情况,外汇局为跨国公司办理一次性外 债登记时,主办企业可不提供框架性协议或意向书,但应在书面 申请中明确框架性协议的主要条款内容,如签约币种、金额、期 限、利率等。
疑问22:国内资金主账户是否可以归集成员企业人民币一般存款账户内资金或专用账户内的跨境人民币资金,并原路下划?
答:国内资金主账户可归集成员企业人民币一般存款账户 (人民币外债账户外)内资金及专用存款账户内的跨境人民币 资金,也可原路划回。人民币资金使用不得违背相应监管要求。
疑问23:人民币国内资金主账户是否属于人民币专用存款账户?
答:国内资金主账户(含人民币)为专用存款账户,因此人 民币国内资金主账户属于人民币专用存款账户。
疑问24:主办企业通过国内资金主账户借入人民币外债后,该人民币资金如何划转使用?
答:人民币外债资金通过国内资金主账户流入后,可通过国 内资金主账户对外支付;或从国内资金主账户划至成员企业的人 民币一般存款账户,由成员企业自行支付使用。成员企业偿还外 债资金时,应通过国内资金主账户对外支付。
疑问25:主办企业通过国内资金主账户借入的外币外债,可否划至成员企业现有的国内外汇贷款账户?
答:主办企业通过国内资金主账户借入的外币外债,可划至成员企业现有的国内外汇贷款账户使用,如成员企业没有国内外 汇贷款账户需新开户。
疑问26:主办企业通过国内资金主账户借入外币外债并办理结汇, 由国内资金主账户对应的结汇待支付账户划至成员企业结汇待 支付账户的,可否原路径偿还?
答:可以原路径偿还,即成员企业可先将人民币资金划至其 自有结汇待支付账户,再划至国内资金主账户对应的结汇待支付 账户,再通过国内资金主账户购汇偿还该笔外债;也可以由成员 企业将人民币资金划至国内资金主账户购汇偿还。
疑问27:国内资金主账户内资金是否可以划拨至非合作银行做定 期存款?
答:7 号文已放开合作银行家数限制,给予跨国公司更大的 选择权,因此国内资金主账户内资金应在合作银行办理定期存款 业务。
疑问28:主办企业通过国内资金主账户办理经常项目、外债和境 外放款业务的,是否可以在一家银行购汇,在另一家银行付汇?
答:主办企业通过国内资金主账户办理经常项目、外债和境 外放款业务的,相关购汇、付汇业务可在不同合作银行办理,购 付汇银行各自对业务真实性、合规性负责。
疑问29:成员企业是否适用资本项目收入支付便利化政策?
答:根据《国家外汇管理局关于优化外汇管理支持涉外业务 发展的通知》(汇发„2020‟8 号),全国推广资本项目收入支付便利化改革,因此符合条件的成员企业可适用资本项目收入支付 便利化政策。
-END-点赞、分享、在看,掌握外汇、跨境最新动态
]article_adlist-->(转自:智汇大叔)
海量资讯、精准解读,尽在新浪财经APP
- 上一篇:没有了
- 下一篇:佳能推出创意视频机EOS R50 V
